Vector calculus in plane and space: Straight Lines and Planes
Straight lines and planes
From now on we assume that we have chosen an origin. The origin itself corresponds to the zero vector #\vec{0}#.
Parametric representation of a line
Let #\vec{v}# be a vector that is not equal to #\vec{0}#. The multiples #\vec{x}= \lambda \cdot\vec{v}# of #\vec{v}# run over the points/vectors of a straight line #\ell# through the origin. We call this line the line spanned by #\vec{v}#.
If #\vec{a}# is a second vector, then the point #\vec{x} = \vec{a}+\lambda\cdot \vec{v}#, for , then #\lambda# varying over the real numbers, runs over the points of the line #m# through #\vec{a}# parallel to #\ell#. We call \[\ell : \,\vec{x} = \lambda\cdot\vec{v}\phantom{x} \hbox{ and }\phantom{x}m :\, \vec{x} = \vec{a} + \lambda \cdot\vec{v}\] a parametric or vector representation of the line #\ell# and #m#, resectively.
The vector #\vec{v}# is a so-called direction vector in both cases. The vector #\vec{a}# is a particular vector of the parametric representation of the line #m#. We call #\lambda# the parameter.
The line #\ell# is the special case of the general line #m# wherein #\vec{a}=\vec{0}#. The vector #\vec{0}# is a support vector of the line #\ell#.
The position and direction vector of a line are not unique:
- The vector #\vec{p} + \vec{v}# is located on the line #\ell# with parametric representation #\vec{x} = \vec{p} + \lambda \vec{v}#. Try entering #\lambda =1#. The vector #\vec{p}+\vec{v}# might as well act as a particular vector. The parametric representation \[\vec{x} = \vec{p}+\vec{v} + \mu \vec{v}\] is an equal parametric representation of the line #\ell#. For varying #\mu#, #\vec{p}+\vec{v} + \mu \vec{v}# in fact crosses the same vectors as #\vec{p} + \lambda \cdot\vec{v}# for varying #\lambda# (check). In fact, any vector can act as particular vector on #\ell#.
- In addition to #\vec{v}#,#2\vec{v}#, #-3\vec{v}#, #\pi \cdot \vec{v}# are direction vectors of #\ell#. The vectors of #\vec{p} + \mu\cdot (2\vec{v})# exactly cross the points of #\ell# at varying #\mu#.
Instead of particular vector, we will speak of position point. This is, after all, a point in the plane, which is the end point of the representative of the particular vector which has its starting point in the origin.
To summarize: in order for a parametric representation of a line, a particular vector and a direction vector are required.
Criteria for two vectors on a line through the origin
Two vectors can only be on a line through the origin if (at least) one of the two is a scalar multiple of the other.

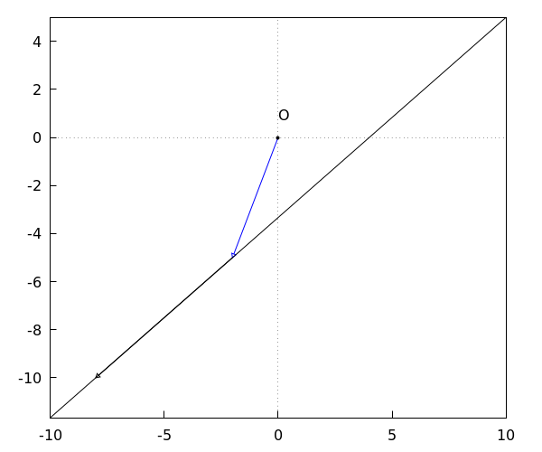
The position vector #\rv{-2,-5}# is drawn in blue. The directional vector #\rv{-6,-5}# and the line #\ell# are drawn in black..
Or visit omptest.org if jou are taking an OMPT exam.