2-Dimensionale meetkunde: punten en lijnen: Oppervlakte in het vlak
Gelijkvormigheid van driehoeken
In de theorie Driehoeken bespraken we de begrippen direct congruent, congruent en gelijkvormig voor een tweetal driehoeken. Hieronder geven we criteria aan die helpen bepalen of twee gegeven driehoeken #ABC# en #A'B'C'# in een van deze situaties verkeren.
Gelijkvormigheidscriterium
Als de groottes van de hoeken van #ABC# en #A'B'C'# overeenkomen, dan zijn de driehoeken gelijkvormig.
Om de uitspraak te bewijzen, beperken we ons eerst tot het geval waarin #ABC# en dus ook #A'B'C'# een rechte hoek heeft. Na eventueel hernoemen van de hoekpunten mogen we aannemen dat #C# en #C'# de rechte hoeken zijn. Net zo kunnen we ervan uitgaan dat de hoekgroottes in #A# en #A'# gelijk zijn. Dan zijn ook de groottes van de hoeken #B# en #B'# gelijk. We verschuiven #A'B'C'# in het platte vlak zodanig dat #A'=A#.
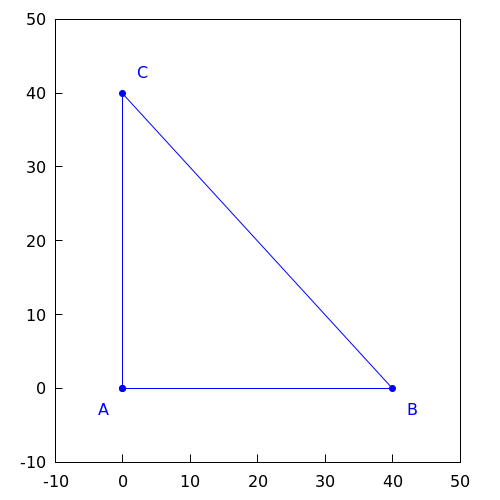
Vervolgens draaien we #AB'C'# zodanig dat #C# op de lijn door #A# en #C'# ligt. Zie onderstaande figuur, waarin #AC'# langer dan #AC# getekend is.
We berekenen de oppervlakte van #A'B'C'# op twee verschillende manieren. De halve-basis-maal-hoogte formule levert direct #\frac{1}{2}a'\cdot b'# op, waarbij #a'# de lengte van de zijde #B'C'# en #b'# de lengte van de zijde #A'C'# is.
Anderzijds is de oppervlakte van #A'B'C'# volgens de oppervlakteregels gelijk aan de som van de oppervlakte van driehoek #ABC#, de rechthoek #BCC'D# en de driehoek #BB'D#, die respectievelijk de waarden #\frac{1}{2}a\cdot b#, #a\cdot( b'-b)# en #\frac{1}{2}(a'-a)\cdot (b'-b)# hebben.
Vergelijking van de twee gevonden waarden voor de oppervlakte van #A'B'C'# levert\[\begin{array}{rcl}\frac{1}{2}a'\cdot b' &=& \frac{1}{2}a\cdot b+a\cdot( b'-b)+\frac{1}{2}(a'-a)\cdot (b'-b)\\ \frac{1}{2}a'\cdot b' &=& \frac{1}{2}a\cdot b+a b'-ab+\frac{1}{2}a'b'-\frac{1}{2}a'b-\frac{1}{2}ab'+\frac{1}{2}ab\\ &&\color{blue}{\text{haakjes weggewerkt}}\\ 0 &=& -\frac{1}{2}a'b+\frac{1}{2}ab'\\ &&\color{blue}{\text{gelijksoortige termen bijeengenomen}}\\ a'b &=&ab'\\ &&\color{blue}{\text{een term naar links gebracht en noemer weggewerkt}}\\ \frac{a'}{a} &=&\frac{b'}{b}\\ &&\color{blue}{\text{door } ab \text{ gedeeld}} \end{array} \]
Dit laat zien dat de factor #\frac{b'}{b}# waarmee #b# vermenigvuldigd moet worden om #b'# te krijgen, dezelfde is als de factor waarmee #a# vermenigvuldigd moet worden om #a'# te krijgen. Uit de stelling van Pythagoras volgt dat de factor waarmee #c# vermenigvuldigd moet worden ook dezelfde is:
\[\begin{array}{crl}\frac{c'}{c} &=& \frac{\sqrt{(a')^2+(b')^2}}{\sqrt{a^2+b^2}} =\frac{\sqrt{\left(a\dfrac{b'}{b}\right)^2+\left(b\dfrac{b'}{b}\right)^2}}{\sqrt{a^2+b^2}}= \frac{b'}{b}\frac{\sqrt{a^2+b^2}}{\sqrt{a^2+b^2}}\\ &=& \frac{b'}{b}\end{array}\]
Het resultaat voor twee algemene driehoeken (niet noodzakelijk rechthoekig) volgt door in elk van de twee driehoeken een geschikte hoogtelijn te trekken en het resultaat voor de twee rechthoeken waaruit elk van de twee driehoeken bestaan, toe te passen.
Congruentiecriteria
- Als de lengtes van de zijden van #ABC# en #A'B'C'# overeenkomen, of als de lengtes van twee zijden en de grootte van een hoek overeenkomen, dan zijn de driehoeken congruent.
- Als #ABC# en #A'B'C'# congruent zijn, en de lengtes van de zijden ook bij kloksgewijs rondgaan overeenkomen, dan zijn de twee driehoeken direct congruent.
- Als #ABC# en #A'B'C'# gelijkvormig zijn en de lengte van één overeenkomstige zijde gelijk is, dan zijn de twee driehoeken congruent.
De eerste twee uitspraken (tenminste, voor het geval dat alle overeenkomstige zijden gelijke lengte hebben) bewijzen we met behulp van theorie Driehoeken. Vanwege de stelling daar, kunnen we de driehoeken in het vlak verschuiven en draaien totdat #A=A'=\vec{0}# en #B=B'=\rv{c,0}#. De nieuwe driehoek #ABC# is direct congruent met de oude, dus voor het bewijs van de eerste twee uitspraken, mogen we de oude driehoek #ABC# door de nieuwe vervangen. Net zo voor #A'B'C'#.
Nu liggen #C# en #C'# op afstand #b# van #A# en #a# van #B#. Er zijn precies twee punten die aan deze voorwaarden voldoen: de snijpunten van de cirkel met straal #b# en middelpunt #A# en de cirkel met straal #a# en middelpunt #B#. Het ene punt ligt boven de #x#-as; het andere eronder. Als #C# en #C'# samenvallen, dan zijn #ABC# en #A'B'C'# direct congruent en anders congruent (maar niet direct congruent). Het verschil tussen de twee gevallen is te maken door de kloksgewijze volgorde van de zijden op te stellen: als #C# boven de #x#-as ligt, dan is de volgorde van de lengtes van de zijden #b#, #a#, #c#. Als #C# onder de #x#-as ligt, dan is de volgorde #c#, #a#, #b#. Dit bewijst de eerste twee uitspraken voor het geval dat alle zijden gelijke lengte hebben. Het andere geval kan net zo bewezen worden.
De derde uitspraak, tenslotte, is een direct gevolg van de eerste uitspraak en de definities: omdat de twee driehoeken gelijkvormig zijn, is er een positief getal #\lambda#, zodat de lengtes van elke zijde van #A'B'C'# het veelvoud #\lambda# van de lengte van de overeenkomstige zijde van #ABC# is. Maar omdat voor één zijde het getal #\lambda# gelijk is aan #1#, zijn alle overeenkomstige zijden van gelijke lengte. Dit betekent volgens de eerste uitspraak dat de twee driehoeken congruent zijn.
Een speciaal gevolg is de volgende omkering van de stelling van Pythagoras.
De omgekeerde stelling van Pythagoras
Als #ABC# een driehoek is met zijden #a#, #b# en #c# tegenover respectievelijk #A#, #B# en #C#, en als #a^2=b^2+c^2#, dan is de hoek #A# in #ABC# recht.
Bewijs: Laat #DEF# de driehoek zijn met #D=\vec{0}#, #E = \rv{c,0}# en #F=\rv{0,b}#. De hoek #D# in #DEF# is recht, de zijde #DE# heeft lengte #c# en de zijde #DF# heeft lengte #b#. Volgens de stelling van Pythagoras is de lengte van #EF# dan #\sqrt{b^2+c^2}=a#.
De lengtes van de zijden van #DEF# komen dus overeen met de lengtes van de zijden van #ABC#. Volgens de Gelijkvormigheidscriteria zijn de driehoeken congruent. Dat betekent dat ze gelijke hoeken hebben. In het bijzonder is de hoek #A# van #ABC# recht omdat de overeenkomstige hoek #D# van #DEF# recht is.

Voer het punt in het invoerveld in als #\rv{x,y}# voor geschikte reële getallen #x# en #y#.
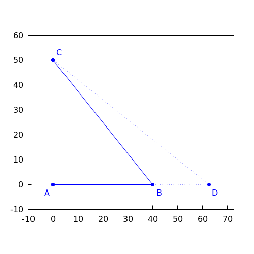
Immers, de driehoek #ABC# heeft een rechte hoek in #A#, dus #ACD# ook. Omdat #C# op de #y#-as ligt, betekent dit dat #D# op de #x#-as ligt. De #y#-coördinaat van #D# is dus gelijk aan #0#.
De verhouding #\frac{|AC|}{|AB|}# is de schaling die we nodig hebben om #ABC# in #ACD# over te voeren. Dus #|DA|=\frac{|AC|}{|AB|}\cdot |AC| = \frac{50}{40}\cdot 50={{125}\over{2}}#. De afstand van #D# tot #A# is dus gelijk aan #{{125}\over{2}}#. De eis dat de coördinaten van #D# niet-negatief zijn, geeft dat de #x#-coördinaat gelijk aan #{{125}\over{2}}# is. Vandaar dat #D = \rv{{{125}\over{2}},0}#.
In de figuur hieronder is de driehoek #ACD# gestippeld.

omptest.org als je een OMPT examen moet maken.