Fourier series: Coefficients of Fourier series
Fourier coefficients for arbitrary periods
Sometimes the need arises to find a Fourier series for a #2L#-periodic function for a number #L# distinct from #\pi#. This is achievable with minor adjustments to what we have already seen in the case of a #2\pi#-periodic function.
Euler formulas for arbitrary periodsLet #L# be a positive number and let #f# be a #2L#-periodic function.
The Fourier series of #f# is
\[\begin{array}{rcl}\displaystyle \frac{a_0}{2} + \sum_{n=1}^{\infty}\left( a_n \cos \left(\frac{\pi n x}{L}\right) + b_n \sin \left(\frac{\pi n x}{L}\right) \right)\end{array}\]
where
\[\begin{array}{rcl}\displaystyle a_n&=&\displaystyle\frac{1}{L} \int_{-L}^{L} f(x) \cos\left( \frac{\pi n x}{L}\right) \dd x \quad (n=0,1,\ldots)\\ \displaystyle b_n&=&\displaystyle\frac{1}{L} \int_{-L}^{L} f(x) \sin \left(\frac{\pi n x}{L} \right)\dd x\quad (n=1,2,\ldots)\end{array}\]
- \(a_0 = -{{9}\over{2}}\)
- \(a_m=\frac{3\cdot\left((-1)^m-1\right)}{m^2\cdot\pi^2}\) \(m=1,2,3,\dots\)
- \(b_m=-\frac{3\cdot(-1)^m}{m\cdot\pi}\) \(m=1,2,3\dots\)
- \(f(x)=-{{9}\over{4}}+\sum_{m=1}^{\infty}\left(\frac{3\cdot\left((-1)^m-1\right)}{m^2\cdot\pi^2}\cdot\cos\left(\frac{m\cdot\pi\cdot x}{4}\right)-\frac{3\cdot(-1)^m}{m\cdot\pi}\cdot\sin\left(\frac{m\cdot\pi\cdot x}{4}\right)\right) \)
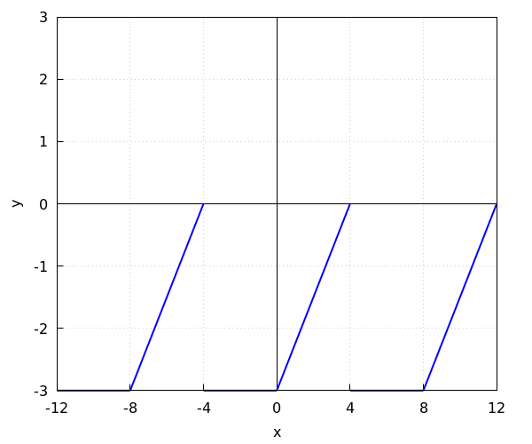
The graph of the function \(f(x)\) has been plotted over three periods in the figure below.

Noting that the half-period of \(f\) is \(L=4\), we can caluclate the coefficient \(a_0\) as follows.
\[\begin{array}{rcl}a_0&=&\frac{1}{L}\int_{-L}^{L}f(x)\hspace{0.1cm}{\dd x}\\&=&{{1}\over{4}}\left\{\int_{-4}^0-3\hspace{0.1cm}{\dd x}+\int_0^{4}\left({{3\cdot x}\over{4}}-3\right)\hspace{0.1cm}{\dd x}\right\}\\&=&{{1}\over{4}}\left\{\left[-3\cdot x\right]_{-4}^{0}+\left[{{3\cdot x^2}\over{8}}-3\cdot x\right]_0^{4}\right\} \\&=&{{1}\over{4}}\left\{\left(0-(12)\right)+\left(-6-0\right)\right\}\\&=&{{1}\over{4}}\left(-18\right)\\&=&-{{9}\over{2}}\end{array}\] The coefficients \(a_m\) are calculated as follows.
\[\begin{array}{rcl}a_m&=&\frac{1}{L}\int_{-L}^{L}f(x)\cdot\cos\left(\frac{m\cdot\pi\cdot x}{L}\right){\dd x}\\&=&{{1}\over{4}}\left\{\int_{-4}^0 -3\cdot\cos\left(\frac{m\cdot\pi\cdot x}{4}\right) {\dd x}+\int_0^{4}\left({{3\cdot x}\over{4}}-3\right)\cdot \cos\left(\frac{m\cdot\pi\cdot x}{4}\right){\dd x}\right\}\\&=&{{1}\over{4}}\int_{-4}^0 -3\cdot\cos\left(\frac{m\cdot\pi\cdot x}{4}\right) {\dd x}+{{1}\over{4}}\int_0^{4}\left({{3\cdot x}\over{4}}-3\right)\cdot \cos\left(\frac{m\cdot\pi\cdot x}{4}\right){\dd x}\\&=&{{1}\over{4}}\left[-\frac{12}{m\cdot\pi}\cdot\sin\left(\frac{m\cdot\pi\cdot x}{4}\right)\right]_{-4}^0+{{3}\over{16}}\int_0^{4}\left(x-4\right)\cdot\cos\left(\frac{m\cdot\pi\cdot x}{4}\right){\dd x}\\&=&{{1}\over{4}}\left(-\frac{12}{m\cdot\pi}\cdot\left(\sin(0)-\sin(-m\cdot\pi)\right)\right)+{{3}\over{16}}\int_0^{4}\left(x-4\right)\cdot\cos\left(\frac{m\cdot\pi\cdot x}{4}\right){\dd x}\\&=&{{3}\over{16}}\int_0^{4}\left(x-4\right)\cdot\cos\left(\frac{m\cdot\pi\cdot x}{4}\right){\dd x} \end{array}\] The integral above can be evaluated using integration by parts. Setting \(g(x)=x-4\) and \(\frac{{\dd f(x)}}{{\dd x}}=\cos\left(\frac{m\cdot\pi\cdot x}{4}\right)\), we have \(\frac{{\dd g(x)}}{{\dd x}}=1\) and \(f(x)=\frac{4}{m\cdot\pi}\cdot\sin\left(\frac{m\cdot\pi\cdot x}{4}\right)\). Hence \[\begin{array}{rcl}a_m&=&{{3}\over{16}}\left\{\left[f(x)\cdot g(x)\right]_0^{4}-\int_0^{4}\frac{{\dd g(x)}}{{\dd x}}\cdot f(x){\dd x}\right\}\\&=&{{3}\over{16}}\left\{\left[\frac{4\cdot(x-4)}{m\cdot\pi}\cdot\sin\left(\frac{m\cdot\pi\cdot x}{4}\right)\right]_0^{4}-\frac{4}{m\cdot\pi}\int_0^{4}\sin\left(\frac{m\cdot\pi\cdot x}{4}\right){\dd x}\right\}\\&=&{{3}\over{16}}\left\{\left(0-0\right)+\frac{16}{m^2\cdot\pi^2}\left[\cos\left(\frac{m\cdot\pi\cdot x}{4}\right)\right]_0^{4} \right\}\\&=&{{3}\over{16}}\left\{\frac{16}{m^2\cdot\pi^2}\left(\cos\left(m\cdot\pi\right)-\cos\left(0\right)\right) \right\}\\&=&{{3}\over{16}}\left\{\frac{16}{m^2\cdot\pi^2}\left((-1)^m-1\right) \right\}\\&=&\frac{3\cdot\left((-1)^m-1\right)}{m^2\cdot\pi^2}\end{array}\] Note that we have used the fact that \(\sin(m\cdot\pi)=0\) and \(\cos(m\cdot\pi)=(-1)^m\) for \(m\in\Bbb{Z}\). The coefficients \(b_m\) are calculated as follows.
\[\begin{array}{rcl}b_m&=&\frac{1}{L}\int_{-L}^{L}f(x)\cdot\sin\left(\frac{m\cdot\pi\cdot x}{L}\right){\dd x}\\&=&{{1}\over{4}}\left\{\int_{-4}^0 -3\cdot\sin\left(\frac{m\cdot\pi\cdot x}{4}\right) {\dd x}+\int_0^{4}\left({{3\cdot x}\over{4}}-3\right)\cdot \sin\left(\frac{m\cdot\pi\cdot x}{4}\right){\dd x}\right\}\\&=&{{1}\over{4}}\int_{-4}^0 -3\cdot\sin\left(\frac{m\cdot\pi\cdot x}{4}\right) {\dd x}+{{1}\over{4}}\int_0^{4}\left({{3\cdot x}\over{4}}-3\right)\cdot \sin\left(\frac{m\cdot\pi\cdot x}{4}\right){\dd x}\\&=&{{1}\over{4}}\left[\frac{12}{m\cdot\pi}\cdot\cos\left(\frac{m\cdot\pi\cdot x}{4}\right)\right]_{-4}^0+{{3}\over{16}}\int_0^{4}\left(x-4\right)\cdot\sin\left(\frac{m\cdot\pi\cdot x}{4}\right){\dd x} \\&=&{{1}\over{4}}\left(\frac{12}{m\cdot\pi}\cdot\left(\cos(0)-\cos(m\cdot\pi)\right)\right)+{{3}\over{16}}\int_0^{4}\left(x-4\right)\cdot\sin\left(\frac{m\cdot\pi\cdot x}{4}\right){\dd x} \\&=&{{1}\over{4}}\left(\frac{12}{m\cdot\pi}\cdot\left(1-(-1)^m\right)\right)+{{3}\over{16}}\int_0^{4}\left(x-4\right)\cdot\sin\left(\frac{m\cdot\pi\cdot x}{4}\right){\dd x}\\&=&\frac{3\cdot(1-(-1)^m)}{m\cdot\pi}+{{3}\over{16}}\int_0^{4}\left(x-4\right)\cdot\sin\left(\frac{m\cdot\pi\cdot x}{4}\right){\dd x}\end{array}\] The integral above can be evaluated using integration by parts. Setting \(g(x)=x-4\) and \(\frac{{\dd f(x)}}{{\dd x}}=\sin\left(\frac{m\cdot\pi\cdot x}{4}\right)\), we have \(\frac{{\dd g(x)}}{{\dd x}}=1\) and \(f(x)=-\frac{4}{m\cdot\pi}\cdot\cos\left(\frac{m\cdot\pi\cdot x}{4}\right)\). Hence \[\begin{array}{rcl}b_m&=&\frac{3\cdot(1-(-1)^m)}{m\cdot\pi}+{{3}\over{16}}\left\{\left[f(x)\cdot g(x)\right]_0^{4}-\int_0^{4}\frac{{\dd g(x)}}{{\dd x}}\cdot f(x){\dd x}\right\}\\&=&\frac{3\cdot(1-(-1)^m)}{m\cdot\pi}+{{3}\over{16}}\left\{\left[\frac{4\cdot(4-x)}{m\cdot\pi}\cdot\cos\left(\frac{m\cdot\pi\cdot x}{4}\right)\right]_0^{4}+\frac{4}{m\cdot\pi}\int_0^{4}\cos\left(\frac{m\cdot\pi\cdot x}{4}\right){\dd x}\right\}\\&=&\frac{3\cdot(1-(-1)^m)}{m\cdot\pi}+{{3}\over{16}}\left\{\left(0-\frac{16}{m\cdot\pi}\right)+\frac{16}{m^2\cdot\pi^2}\left[\sin\left(\frac{m\cdot\pi\cdot x}{4}\right)\right]_0^{4} \right\}\\&=&\frac{3\cdot(1-(-1)^m)}{m\cdot\pi}+{{3}\over{16}}\left\{-\frac{16}{m\cdot\pi}+\frac{16}{m^2\cdot\pi^2}\left(\sin\left(m\cdot\pi\right)-\sin\left(0\right)\right) \right\}\\&=&\frac{3\cdot(1-(-1)^m)}{m\cdot\pi}+{{3}\over{16}}\left\{-\frac{16}{m\cdot\pi} \right\}\\&=&-\frac{3\cdot(-1)^m}{m\cdot\pi}\end{array}\]Hence the Fourier series for \(f(x)\) is \[\begin{array}{rcl}f(x)&=&\frac{a_0}{2}+\sum_{m=1}^{\infty}\left(a_m\cdot\cos\left(\frac{m\cdot\pi\cdot x}{L}\right)+b_m\cdot\sin\left(\frac{m\cdot\pi\cdot x}{4}\right)\right)\\&=&-{{9}\over{4}}+\sum_{m=1}^{\infty}\left(\frac{3\cdot\left((-1)^m-1\right)}{m^2\cdot\pi^2}\cdot\cos\left(\frac{m\cdot\pi\cdot x}{4}\right)-\frac{3\cdot(-1)^m}{m\cdot\pi}\cdot\sin\left(\frac{m\cdot\pi\cdot x}{4}\right)\right) \end{array}\]
Or visit omptest.org if jou are taking an OMPT exam.