Multivariate functies: Basisconcepten
Visualizatie van bivariate functies
Bivariate functies kunnen worden gevisualiseerd op verschillende manieren; de meest opvallende daarvan gebruikt het concept van een grafiek. We herinneren eraan dat de grafiek van een functie \(f\) van een enkele variabele de verzameling van punten \(\rv{x,y}\) is met \(y=f(x)\) en dat de grafiek van een functie \(f\) van twee variabelen de verzameling punten \(\rv{x,y,z}\) is met \(z=f(x,y)\). Meestal is de grafiek een oppervlak in de 3-dimensionale ruimte. Hier zijn een paar begrippen die helpen om visueel inzicht in de grafiek te krijgen.
Niveaukromme, contourgrafiek en coördinaatkromme
Laat #f(x,y)# een bivariate functie zijn en #c# een getal.
- De niveaukromme van #f(x,y)# op niveau #c# is de verzameling punten #\rv{x,y,c}# met # f(x,y)=c#.
- De projectie in het \(x,y\)-vlak van een niveaukromme op niveau #c# heet een contourgrafiek op niveau #c#. De contourgrafiek op niveau #c# is de verzameling van alle #\rv{x,y}# in het domein van #f# zodanig dat #f(x,y)=c#.
- Een kromme van de vorm #\rv{a,y,f(a,y)}# voor een vaste waarde #a# of van de vorm #\rv{x,b,f(x,b)}# voor een vaste waarde #b# heet een coördinaatkromme van #f#.
Als #\rv{a,b}# een punt is van het domein van #f#, dan heeft de contourgrafiek door dat punt de vergelijking #f(x,y) = f(a,b)#. Merk op dat dit alleen zin heeft als #\rv{a,b}# behoort tot het domein van #f#.
Niveaukrommen zijn krommen op de grafiek van #f(x,y)# met constante functiewaarde, dat wil zeggen, punten op het oppervlak waar de functie dezelfde waarde heeft. Op een dergelijke kromme is de waarde \(z\) constant. Met andere woorden: de niveaukromme op niveau #c# is de doorsnede van de grafiek van #f# met het vlak met vergelijking #z=c#.
In een tekening van een grafiek van een bivariate functie zijn coördinaatkrommen een middel om de ruimtelijke suggestie te verhogen. In wiskundige software worden ook kleuren en tinten gebruikt om diepte in het oppervlak te suggereren.
Sommige van deze methoden worden geïllustreerd in de onderstaande voorbeelden.

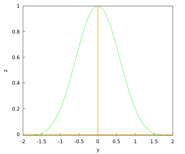
De coördinaatkrommen zijn getekend in het groen. De oranje lijnen zijn de coördinaatassen.
Om een coördinaatkromme te tekenen, leggen we een waarde #a# voor #x# tussen #-2# en #2# vast, en tekenen we de punten #\rv{a,y,f(a,y)}#. Dit komt neer op het tekenen van de grafiek #\rv{y,f(a,y)}# voor #-2\le y \le 2#, in het vlak #x=a#, waarbij
\[f(a,y)=\cos{(3 \cdot a)}\cdot\e^{-a^2}\cdot\cos{(y)}\cdot\exp{(-y^2)} \tiny.\] Het resultaat voor #a=0# wordt hieronder weergegeven.

Evenzo plotten we de coördinaatkrommen voor vaste waarden van #y#.
omptest.org als je een OMPT examen moet maken.