2-Dimensionale meetkunde: punten en lijnen: Lijnen
Lijnstukken in het vlak
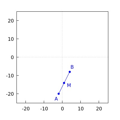
De punten #A# en #B# staan hieronder getekend in het vlak.

Ze hebben coördinaten #A=\rv{-2,-20}# en #B = \rv{4,-8}#. Geef de coördinaten van het midden #M# van het lijnstuk #AB#.

Ze hebben coördinaten #A=\rv{-2,-20}# en #B = \rv{4,-8}#. Geef de coördinaten van het midden #M# van het lijnstuk #AB#.
| #M = # |
Ontgrendel volledige toegang
Toegang voor leraar
Vraag een demo account aan. Wij helpen je graag op weg met onze digitale leeromgeving.
Toegang voor student
Is jouw universiteit niet aangesloten?
Via Pass Your Math kan je toegang krijgen tot onze cursussen onafhankelijk van je onderwijsinstelling. Bekijk de prijzen en nog veel meer. Of ga naar
omptest.org als je een OMPT examen moet maken.
omptest.org als je een OMPT examen moet maken.