2-Dimensionale meetkunde: punten en lijnen: Coördinaten in 2 dimensies
Driehoeken: Stap 1
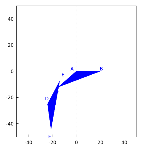
In de figuur hieronder zijn de driehoeken #ABC# en #DEF# getekend. Ze zijn direct congruent.


De driehoek #ABC# ligt als in de conclusie van de stelling voor het direct congruente geval: #A=\rv{0,0}# en #B# ligt op de positieve #x#-as.
De coördinaten van de driehoek \(DEF\) zijn:\[\begin{array}{lcl} D &=& \rv{-24,-25}\\ E &=& \rv{-14,-7.7}\\ F &=& \rv{-21.1,-44}\\ \end{array}\]
We gaan in deze opgave in twee stappen na hoe je de driehoek #DEF# naar #ABC# kunt bewegen. In de eerste stap verschuiven we #DEF# zodanig langs een vector dat #D# op #A# terecht komt. Welke vector is daar voor nodig?
Geef je antwoord in de vorm #[x,y]# voor geschikte gehele getallen #x# en #y#.
Ontgrendel volledige toegang
Toegang voor leraar
Vraag een demo account aan. Wij helpen je graag op weg met onze digitale leeromgeving.
Toegang voor student
Is jouw universiteit niet aangesloten?
Via Pass Your Math kan je toegang krijgen tot onze cursussen onafhankelijk van je onderwijsinstelling. Bekijk de prijzen en nog veel meer. Of ga naar
omptest.org als je een OMPT examen moet maken.
omptest.org als je een OMPT examen moet maken.